マイゴルフスタイル江戸川橋
見学・体験のご予約
Edogawabashi Top
江戸川橋店トップ
コーチ紹介
スケジュール
ご利用料金
施設概要
アクセス
Information
お知らせ
Concept
マイゴルフスタイルの特長
Lesson
レッスン内容
見学・体験のご予約
Tel.
03-6228-1655
Top
マイゴルフスタイル総合トップページ
Recruit
採用情報
個人情報保護方針
特定商取引法に基づく表示
サイトポリシー
情報セキュリティ基本方針
パートナーシップ構築宣言
カスタマーハラスメントに対する基本方針
見学・体験
WEB予約
TEL予約
Information
お知らせ
2025.07.28
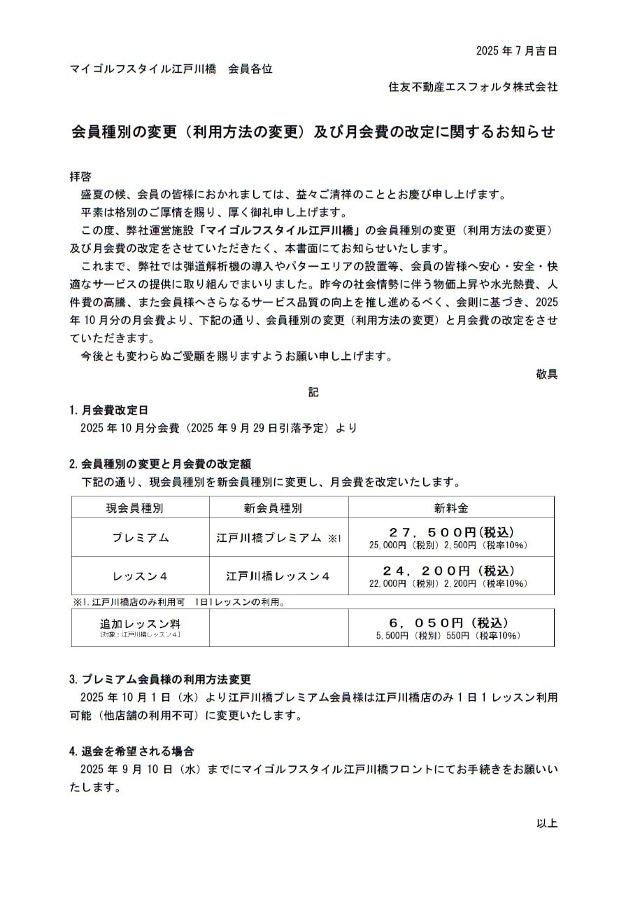
【重要】会員種別の変更(利用方法の変更)及び月会費の改定に関するお知らせ
お知らせ一覧に戻る
language